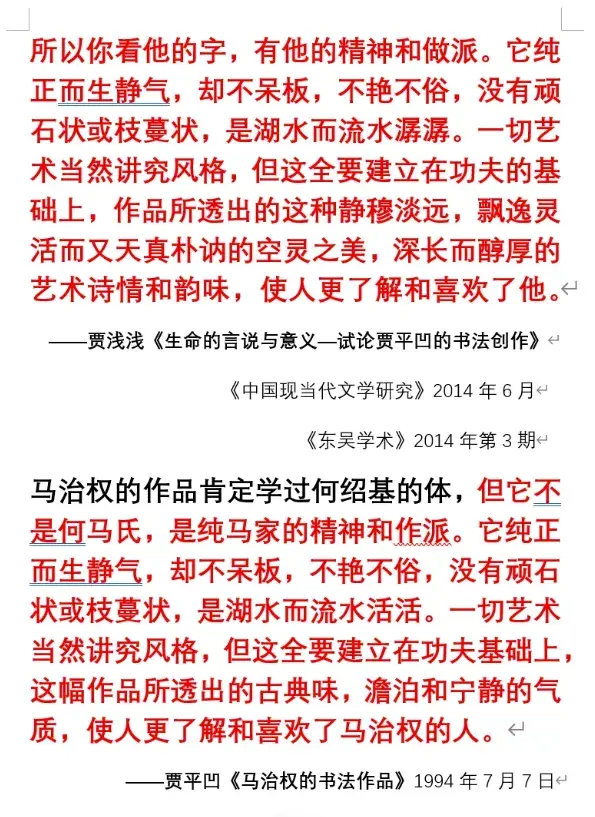
论文涉嫌抄袭父亲,贾浅浅的“贾平凹依赖症”何时休据都市现场报道,3月30日,鉴抄博主“抒情的森林”发帖称,贾浅浅2014年6月发表的论文《生命的言说与意义——试论贾平凹的书法创作》中部分内容,与其父贾平凹1994年发表的《马治权的书法作品》一文高度相似。 从被列举的证据看,主要是有些很个性化的语句重复出现,比如“纯正而生静气,却不呆板,不艳不俗,没有顽石状或枝蔓状”等。这种明显非格式化的语言重复出现,恐怕很难说是巧合。
当然,也不能由此就认定为抄袭、学术不端,恐怕还需要专业的学术判断。还涉及核心观点是否具有原创性、相关语句在全文中的占比等问题。 这件事在网络上引来频频侧目,原因也很简单。评价的是父亲的书法,语句与父亲的文章高度相似,还入选了西安建筑科技大学校青年科技基金项目,在学术研究中反复拿“自家事”做文章,想要免于物议怕是不可能的。 当然,这是不是有程序上的问题仍有待分辨,而复盘贾浅浅一直以来的争议,几乎都与这种家庭资源勾连的“疑点”有关。 比如她的诗歌曾被质疑风格粗俗、水平有限,却被指有“各路文学名家和诗人积极为贾浅浅的诗歌撰写评论”。2022年,她曾入围中国作协会员发展公示名单,后在巨大争议下没有入选。在这些事件被报道时,其是否仰赖父亲庇荫遭受了密集审视。 即便舆论质疑的魅影难以坐实,但西北大学官网上的贾浅浅介绍信息,依然列着《文学视域下贾平凹绘画艺术研究》、选编《贾平凹散文精选》、《写给父亲的一封信》等科研成果。研究路径和亲缘身份如此重合,多少也令人不是滋味。 当然,历史上“子承父业”并不罕见。书法有王羲之、王献之的“二王”,文学上有苏洵、苏轼、苏辙的“三苏”,在父辈开辟的领域深耕也属正常。但其中的关键在于能否不因循而独立,能够有专业上的创见而非资源的复用,能在血脉之外开辟独属于自己的路径。 但从现阶段看,贾浅浅也许未能完全满足这样的期待——就像这次被指出的语句相似,如同“贾平凹依赖症”的又一个典型案例。这次争议,毋宁说也是一个提醒:如何在既有影响之外,建立起真正属于自己的学术与表达体系?唯有如此,贾浅浅才能免于在舆论场上遭遇种种怀疑目光的围观。 据扬子晚报消息,贾平凹和贾浅浅父女都有作品被指出与其他作品有相似之处。平心而论,创作受前人影响并不罕见,也可能就是出于阅读经验而无意间的神合。这些频频出现的网络争议,说明随着互联网检索、AI技术的普及,信息的梳理整合变得前所未有地高效与细致,任何文本之间的相似之处,哪怕是“语感接近”或“意象重合”,都更容易被发现并传播。 这也向所有作者发出警示:在一切文本都可以被迅速比对与追溯的时代,必须更自觉地守住原创边界、建立独立表达、形成自我风格,否则很容易面临拷问。不仅对贾浅浅如此,对所有人都如此。 红星新闻特约评论员 清波 编辑 尹曙光
审核 冯玲玲 (责任编辑:北风) |




