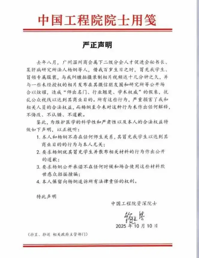
近日,我国解剖学泰斗、中国工程院院士、中国临床解剖学创始人钟世镇院士发布严正声明,指出去年他在百岁生日庆典期间,遭杨炯等五人冒名闯入并违规拍摄影像资料,这些影像资料随后被用于不当宣传。声明称自己与杨炯不存在师生关系。

作为解剖学泰斗、数字医学的倡导者,钟世镇院士在百岁寿辰之际,遭遇冒名蹭合影的荒诞闹剧,着实让人匪夷所思。如此投机“蹭名人”的行径,既是对钟院士个人权益的粗暴侵犯,更是对学术尊严的公然亵渎。
从钟世镇院士的声明来看,这场合影风波绝非偶然,很可能是一场精心策划的流量围猎——广州温州商会发起人之一杨炯等五人,从预谋参与庆典到冒领服装,从纠缠拍摄到朋友圈置顶宣传,刻意营造“师出名门”的假象,动机昭然若揭。
钟世镇院士潜心学术,他的声望和地位,是在漫长学术生涯中勤恳研究换来的。杨炯等人未经许可擅自拍摄、传播,将影像资料用于不当宣传,严重侵犯了钟世镇院士的肖像权、名誉权。
值得警惕的是,当事人蹭合照、傍名人的行为,不只是不道德。钟院士在声明中特别指出,涉事方经营肝病研究所,标注着“非医疗不含诊疗服务”,却试图利用与院士的合影进行包装。一旦此类合照被用于虚假医疗宣传,误导患者,后果恐怕不堪设想,轻则让患者蒙受经济损失,重则延误病情。
尤为令人不齿的是,在事实被揭露后,当事方非但毫无悔意,反而百般抵赖,先是以“听会长指示”推诿责任,继而声称“并未做错”,最后竟反咬一口,指责维权方“不依不饶”。这种倒打一耙的态度,暴露出其对道德准则、法律底线的公然漠视。
事实上,此类“傍名人”“蹭院士”的乱象并非孤例。近年来,一些医疗机构或商家未经授权,擅自使用钟南山、李兰娟等专家形象进行宣传,严重扰乱医疗秩序,侵蚀公众信任。而此次事件发生在学术泰斗的私人寿宴上,性质尤为恶劣。
钟世镇院士在百岁高龄时,为了维护自己的权益和学术尊严,不得不颤颤巍巍地签下严正声明,这一幕着实让人心酸。他的维权行为,不仅是为了保护自己,更是为了维护学术尊严,同时也折射出当前名人权益保护的现实困境——维权成本过高,侵权代价太低,让投机者有恃无恐。
无论如何,学术圈不是名利场,院士头衔不是能随便“硬蹭”的标签。每一次无底线的“傍名人”行为,都在无形中冲刷着社会的信任体系,侵蚀着学术的纯粹性。
在声明中,钟世镇院士保留追究法律责任的权利,这是对侵权者的警示,更是对整个社会的呼吁。对于如此投机取巧、欺世盗名的行径,全社会都应该积极抵制。
眼下,当事方是否应该出来回应一下?上一级的商会,是不是也应该有所惩戒行动?拍摄者又是否涉嫌虚假营销?这些问号都有待拉直。
唯有让欺世盗名的投机者付出代价,才能遏制此类荒诞乱象,守护来之不易的学术尊严和公众信任。
澎湃新闻
媒体:冒充院士钟世镇的学生并与之合影,倒打一耙是自取其辱

极目新闻评论员 吴双建
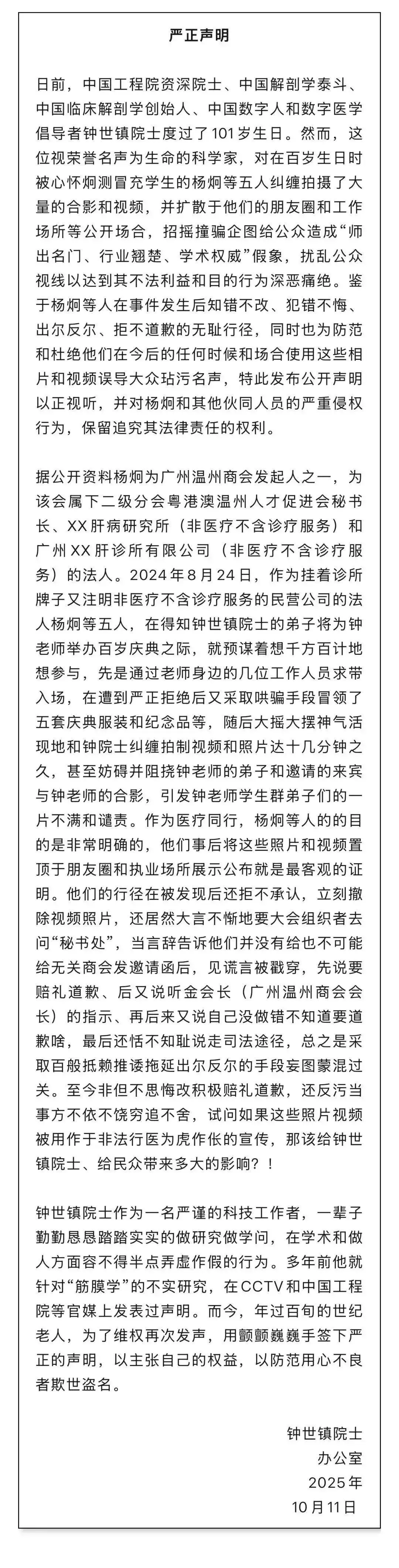
我国解剖学泰斗、中国工程院院士、中国临床解剖学创始人、中国数字人和数字医学倡导者钟世镇院士办公室10月11日向南方都市报发来由百岁院士手书签字并委托发布的严正声明一份。
声明中指出,钟院士百岁生日时,曾被冒充其学生的杨炯等五人纠缠并拍摄了大量合影和视频,随后,杨炯等人将合影、视频扩散于他们的朋友圈和工作场所等公开场合,企图“招摇撞骗”、给公众造成“师出名门、行业翘楚、学术权威”假象。声明称,对杨炯和其他伙同人员的严重侵权行为,钟世镇方将保留追究其法律责任的权利。
钟世镇院士办公室的声明非常长,语气非常严厉,而且用了“招摇撞骗”等说法。从声明来看,是不得已而为之。文中称,鉴于杨炯等人在事件发生后知错不改、犯错不悔、出尔反尔、拒不道歉的“无耻行径”,同时也为防范和杜绝他们在今后的任何时候和场合使用这些相片和视频误导大众,特此发布公开声明以正视听,并对杨炯和其他伙同人员的严重侵权行为,保留追究其法律责任的权利。
对此,杨炯一方有自己的解释。其称,发朋友圈本意是对院士表达敬意,未拿照片牟利。而且,他称自己是受一位教授的邀请参与寿宴,与院士一起合影“很正常”,且被质疑后已删除了朋友圈,如果对方索赔,可通过法律途径解决。其还称,“声明对我的声誉造成极大的影响,我肯定要通过法律的途径来维护我自身的名誉。”

到底谁侵害了谁的名誉?这要看细节——5人有没有强行与钟院士拍摄合影及视频长达十余分钟?有没有将照片在其肝病研究所下公开展示?此外,杨炯回复的是自己一人的行为,那另外4人呢?没有收到钟院士的邀请为何到场?可见,杨炯的解释无法服众。
关于被要求索赔一事,杨炯称有证人证据,但截至发稿,其暂未向记者发来聊天记录等佐证。这又是为何?是不是意图转移视线,想指责院士维权是为了钱?这可能是自取其辱。
无疑,钟院士的警惕是对的,就怕有人打着他的旗号来招摇撞骗,既害了别人,也污了院士的名声。“和杨炯不存在任何师生关系”的声明有利于表明自己的立场,让公众认清现实,以免上当受骗。不过,这也提醒院士办公室公布更多细节,避免被人倒打一耙。毕竟,真的假不了,假的真不了。
院士,是国家授予科技工作者的崇高学术头衔,代表着科研领域的深厚造诣与社会公信力。然而,不法分子利用院士做背书搞商业推广的事情却并不鲜见。特别是医疗行业,近年来,一些医疗机构或商家未经授权,擅自使用院士等专家形象进行宣传非法牟利,还有人冒充院士的学生、“傍名人”进行虚假宣传。希望全社会睁大眼睛,同时也希望有关部门进行严肃处理。
钟院士与杨炯之争,需要有关部门介入调查,给出一个权威的结论。杨炯一行的动机是什么,是不是想“欺世盗名”,都应该给个说法。否则,任由他“倒打一耙”,还会损害钟院士的声誉。
极目新闻